さて、間髪を入れず次の報告。
というのが、かねてより計画していた「オーディオアンプにギターアンプの出力トランスを使う」、というのがけっこううまく行きそうなことが分かったからだ。
最初の試作実験は東栄のT-850という小さな安いトランスでやっていたんだけど、前回に報告したとおり、さすがにどうも低音に力が無い感じだった。そこで、家にたまたま転がっていたフェンダーのChamp用OPTがあったので、それに入れ替えてみた。品番でいうとP-TF22905っていうやつで、大きさは東栄より少し小さく、写真のとおり黒くって素っ気ない。図体も小さいし、オーディオ的にいい音がしそうに見えない。

で、トランス交換して、前と同じ条件で鳴らしてみたんだけど、これがけっこう「イイ」のである。低音の量感もあり、クリアで、しまった感じの音に感じる。そこで、正弦波を入れてシンクロで波形を見てみたんだが、やはり100Hz以下の低音域で、東栄のT-850に比べて波形の崩れが少ない。
もっとも、これはあるていど当然といえば当然で、東栄のT-850は出力2W用で一つ1000円、フェンダーのP-TF22905はひと回り小さいが出力5Wで一つ3000円なのだ。ということなので、東栄のトランスの方が悪いと結論できるわけでもなんでもない。
ここで面白いのが、ギターアンプのトランスはオーディオ用途に使ってもかなりイイということである。一般的にギターアンプ用途の部品は、エレキギターの周波数域だけよければいいので、70Hzから7kHzていどをカバーすれば十分でオーディオ用途には使えない、というのだが、トランスはその限りではなさそうだ、ということである。
ギターアンプの出力トランスをオーディオに使うということでは、ネットでこんな話も聞いた。誰だったか忘れたけど真空管オーディオアンプ製作で著名な人が、新装オープンのジャズバー用に真空管アンプの製作を依頼され、彼はそのアンプにギターアンプのOPTを使ったそうだ。かねてよりギターアンプのOPTはすごいと聞いていたそうだが、実際に自分でやってみてそのすごい実力に驚嘆したそうだ。ただ、これはなかば秘密裏で、シャーシに露出しているOPTにはカバーをかけ中を見えなくしておいたそうだ。使ったOPTはマーシャルの大出力アンプのものだったらしい。
今回、このフェンダーのOPTでしばらくいろいろ聞いてみた。前回書いたように、6BM8の三結パラシングルで内部抵抗500ΩでこのOPTを駆動することで、かなりいい音になっているようで、HiFiアンプとして特に文句もない。そこで今回はこのP-TF22905で行くことに決定した。
あと、電源トランス(PT)もフェンダーのにしようと思ったんだけど、調べたら6BM8が4本分のヒーター電流が取れず、断念した。もちろん、一回り大きいやつを選べばいいんだけど、今度はでかすぎる。そこでノグチトランスの適当なヤツにしておいた。もっとも、ひょっとすると、PTもフェンダーで行った方がいいかもしれない。これは後で考えよう。
それから真空管は、スウェーデンのAC240Vで使うことを考えて50BM8は泣く泣く断念。仕方ないので6BM8を4本で妥協した。
あと、今回これらを組み上げるときは、左チャンネルと右チャンネルの配置と配線を完全に左右対称にすることにする。逆に電源回路のデカップリングとかはあまり気にせず、完全左右対称で攻めてみようと思う。だからなんだ、なんだけど、これは、なんとなく。今まで左右対称をやったことがなかったのである。
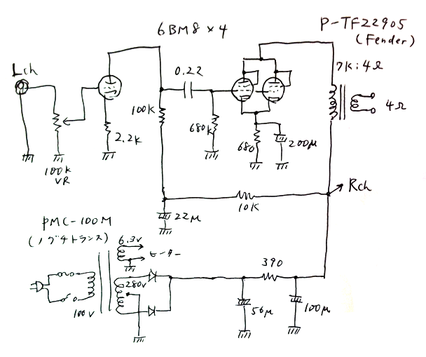
ということで最終回路は次のような感じになった。
いまの試作ではモノラルなので、イマイチ最終の音がどんなだか分からないけど、モノラル状態でもけっこういいので、きっとステレオにしたらもっと良くなると思う。
ではでは、また!
