スウェーデンでのエレキ練習用にギターアンプを作った。実はかつてココで紹介したトランスレスミニアンプがあったんだが、100Vなのに間違えてスウェーデンの240Vのコンセントに挿し、一瞬で50BM8が死んで、使えなくなっていたのである。アンプがないとエレキを弾いてもつまんないんで、もっぱら生のガットギターを弾いていた。
さすがにエレキを弾きたくなったんで、めんどくさかったんだが、意を決してチューブアンプを作ることにした。さて、何を作るかである。エレキ練習用なんで、基本はChamp系のシングルアンプをちゃちゃっと作るつもりなんだけど、工作道具をほとんど日本に置いてきているので、本格的にはぜんぜん作れない。
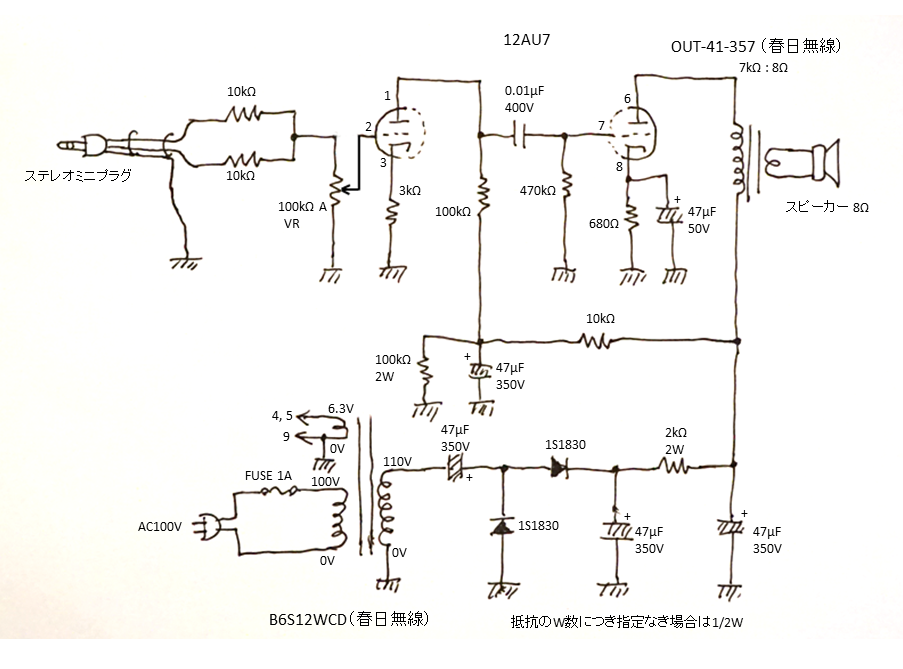
で、こっちに、かつてオーディオアンプ製作本の出版(コレです)のために作った、1球ダンボールアンプというものがあった。これは12AU7を1本使ったダンボールに組み込んだ0.2Wていどのモノラルオーディオアンプである。スピーカーも内蔵していて、なかなか可愛い。しかも、これが、けっこう素直ないい音がするのである。古いブルースとかかけると、けっこうしみじみする。
要はこれをギターアンプに改造すっか、という話である。これで使っている、電源トランス含めた電源回路と出力トランスを使って今回のギターアンプを作るのが一番手っ取り早いので、そうすることにして、こいつは解体しちゃった。段ボールミニオーディオアンプも捨てがたく、ちょっと忍びなかったけどね。
で、回路をどうするかだけど、アルミシャーシーとかの加工は工具が無くできないので、しょせんはやはりダンボールとか木切れで作ろうという魂胆で、そうなると6V6GTのGT管とかでかくて使う気になれないので、MT管を想定する。真空管をはじめ部品は通販で買うが、スウェーデンの片田舎だし勝手も分からずなかなかつらいところだが、真空管を扱っている通販店を見つけたので、そこで部品をあさることにした。
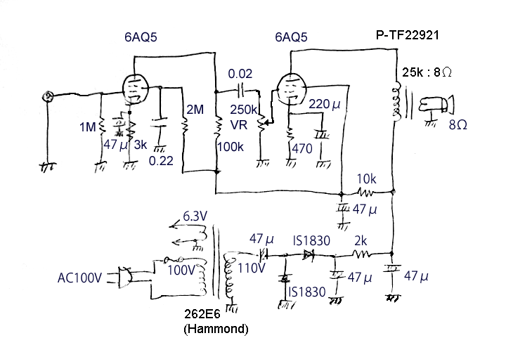
見てみると、なんだかんだで高い。いろいろ探してみると、たまたま安売りセールなんだか6AQ5が安くて千円ちょっとで買える。6AQ5は6V6のMT管バージョンなのでギターアンプにもちょうどいい。順当には6AQ5をパワー管にして12AX7をプリ管にするのだろうが、そのへんは、自分はあまのじゃくなので、あんまりそうする気にならない。
なんとなく、FenderのChampの最も初期の5C1のような5極管を初段にしたいなあ、って思って、通販サイトをあさったが、ミニチュア管の5極電圧増幅管が(Radio tubeっていうカテゴリーだった)、これまた軒並み高くて2000円以上したりする。たかが電圧管になんでこんなに払わないといけないんだ、と思っているうちに思いついたのが、安値のパワー管の6AQ5を初段に使っちゃおう、というアイデアであった。
ちなみに自分は、オーディオアンプを作っていたときからの常で、真空管アンプを作るときは、真空管の名前にこだわる。特性より名前で選ぶのである。だいたい特性なんか回路をあれこれすれば何とでもなるが、名前を変えることはできない。名前の並びが自分の気に入らないとイヤなのである。たとえば、今回みたいな12AX7 – 6AQ5はダメ、ぜんぜんダメ。カッコ悪い。ちなみに自分の今までの傑作は、たとえば、12AU7 – 2A3の並び、これはいい。たぶん他人はぜんぜん分からないと思うが、それでもいいのである。
というわけで、その観点から見ても、6AQ5 – 6AQ5というのは素晴らしい並びでとても気に入った。パワー管をプリに使うのも面白い。というわけで、6AQ5を2本買うことにした。回路は、オーソドックスだけど、ほとんどFenderがまだFenderになる前に作っていたスティールギター用アンプを見習って、ボリュームもトーンも何にもないアンプにすることにした。音量はギター側で調整する。スイッチもなく、コンセントを入れれば音が出る。
設計は横着してSPICEでカットアンドトライでやった。定数決めて、電源回路と出力トランス以外を通販で購入。送料と税金を入れて8000円ぐらいだった。やっぱこっちで電子工作やると高い。ところで、電源トランスと出力トランスであるが、上の回路図にあるように春日無線のトランスだと思い込んでいたら、実際に段ボールアンプを解体したら違うトランスだった。電源トランスはHammondの262E6、出力トランスはFenderのリバーブトランスのReplacementのP-TF22921であった(実は後日人に指摘されて初めて気づいた)。かつてスウェーデンでトランス調達した時、日本から買えないんで外国製を買ったかららしい。
というわけで僕が使っているのは、以下。
電源トランス:262E6
出力トランス:P-TF22921
である。
日本で作る時は春日無線の
電源トランス:B6S12WCD
出力トランス:OUT-41-357
でいいと思う。ただ、特に出力トランスの違いは音に影響するのかもしれない。
さて、最初、木の板に釘を打って、それを端子代わりにして配線するつもりで、リサイクルショップで150円で木を買ったんだが、木がダメで、釘を打ったら一発で割れた。しかも、考えてみれば当たり前なんだが、ユニクロめっきの釘にはハンダが乗らず端子に使えない。やすりでガリガリやればつくかもしればいが、だいたいが、そのやすりが無い。ということで仕方ないんで、またまたダンボールを基板代わりに使って配線した。
配線終わってエレキとスピーカーボックスつないでコンセント入れて、あっさり鳴るだろうと思ったら鳴らない。あれー? 電圧を測ってみると、初段のプレート電圧がほとんど0Vに近く、これじゃあ鳴らないはずだ。動作点がダメダメ。最初、グリッド抵抗に5MΩ入れてゼロバイスしていたのだが、バイアスがまともに動作してないみたいなんで、仕方ないんでゼロバイアス止めて普通のカソードバイアスにした。それでもプレート電圧あまり改善せず。うーむ。
これはこういうことのようだった。最初プレート抵抗に220kΩを入れていたのだが、パワー管の6AQ5ではプレート電流が流れすぎ、220kでの電圧降下が大きすぎるのである。仕方なく、220kを50kまで小さくしたら、ようやく40Vていど確保できるようになった。これでエレキをつなぐと一応音は出た。しかし、ギターのボリュームを上げると、今度はギュエー!とか言ってまともに鳴らない。
このギュエーは順当に考えて発振である。簡単な回路だし、あんまり発振しそうな配線も無いんだがな、と思いつつ、あれこれいじっても一向に改善しない。エレキを抜いて、オーディオソースを入力に入れると、普通に鳴る。ということはアンプ本体で発振しているとも断定しがたい。困った困った。
結局、ほんの偶然からだけど、出力トランスの片側をグラウンドに落とすとギュエーっと言わなくなり、まあまあ普通にギターの音が出た。うーむ、なんで2次側が浮いていると発振みたいな現象になるんだろう、よく理由がわからないが、とにかくそれで治った。たぶん、今後、オレは2次側を必ずアースに落とす人になると思う。
それでもエレキをつなぐと全体にノイズは多めである。この家の電源事情と安エレキのせいもあるかもしれず、あるていどは仕方ないみたいだ。あと、回路部分がダンボール上でむき出しになっているのも問題のようだ。これはやはり金属のシャーシーに収めねば。まあ、あとで、やはりダンボールにアルミフォイルでも貼って、シールドしようと思う。
というわけで、音は出るようになり、久しぶりのエレキギター、しかも、生々しいチューブアンプの音が嬉しくて、ノイズにも負けずにずいぶん長い時間楽しく弾いた。
とはいえ、さすがにノイズが気になる。やっぱり、音量ボリュームつけようか。というのは、エレキのボリュームを絞っても、当然アンプの全体ノイズはそのままの音量で、ギターの音が小さくなるだけに、うるさい。しかも、ギターのボリュームをフルから下げてゆくと、ギター側(信号源)のインピーダンスが高くなるからだと思うけど、ノイズが倍ぐらいに増える。これは、かなり耳障り。やっぱり、これはボリュームつけるしかないわなと思い、探したらたまたま250kΩのVRが奇跡的にあったので、それをパワー管の前につけた。
この状態で、かなり使えるようにはなったのだが、ギターのシングルコイルの時の音が若干物足りない。やはりゲイン不足なのである。初段のプレート抵抗を50kに落としてしまったので、だいぶゲインが落ちている。せめて100kぐらいにはしたい。ということで、スクリーン抵抗とカソード抵抗をいろいろいじって、プレート抵抗を100kでそこそこ追い込むことができたので、それでフィックスした。
しかし、SPICE上ではうまく行くはずだったのにな。だいたいが6AQ5のパワー管をプレート電流1、2mAで使おうというのが無理なのであろう。うまいことシミュレーションできなかったのかもしれない。特性表を見ると、1mAの領域などまったく載っておらず、基本10mA以上である。最終的に1.5mAで使っているが、おそらくそれって、gmも小さくかなり変な領域で使っていることになっているであろう。おとなしく6SJ7でもなんでもいいが電圧増幅管を使っていれば、こんな苦労は無い。でも、いろいろ試せてなかなか楽しかった。
それにしても、最終的な音だが、これはなかなかイイ! 僕の使っているエレキはIbanezのビギナー用の1万5千円ぐらいのギターで、ギターマイクのフロントとミドルがシングルコイルで、リアがハムバッカーなのであるが、このハムバッカーで出した音がいい感じで歪んでいて、だいぶカッコいい。シングルの音も、プレート抵抗を50kから100kに上げてゲインを2倍にしたらすごくいい感じのシングルらしい音になった。
やっぱり、チューブアンプに直の音って、いいなあ。生々しい音で飾りがないので、弾くときの扱いは難しいのだけど、弾いていてすごく気持ちがいい。エレキとチューブとスピーカーの音がそのまま出ている、という感じがいいんだよね。楽しいので毎日弾いている。
以下に、プレート抵抗がまだ50kΩだったときに弾いた演奏と(ハムバッカーのアンプフルテンで弾いて、最後少しだけシングル)、最終的にフィックスしたアンプの解説と試奏のムービーを載せておく。
以下が配線図。それほど練られてないけれど。このまま作ればうまく行くと思う。幅広の平ラグ版を二つ使えばいいんじゃないでしょうか。
こんな風に板の上に釘で打ち付けた。この剥き出しは良くないので、もし作る時はアルミのシャーシーとかに入れて作った方がいい。シールドしていないとノイズがかなり大きい。この板アンプも、回路部分はアルミホイルを貼った厚紙でシールドする予定。





