
好きなブルースギタリストはMagic Sam、ここしばらくずっとJimi Hendrixに夢中だった僕としては、やはりギターはフェンダー、そして好きな音は、しゃきっとして、高音弦が鈴のように響く、あのフェンダーサウンドである。オールドフェンダーアンプにストラトキャスターをプラグインして、エフェクターを使わず、真空管のナチュラルディストーションだけがかかったギターのかっこ良さを再認識したのは、Stevie Ray Vaughanを初めて聞いたときだったかもしれない。彼のデビューアルバム、テキサス・フラッドの一曲目の頭に鳴り響くあのギターの音、これぞフェンダーの音、という感じがする。もっともあの録音で使ったアンプはフェンダーではないらしいが。
僕は元来、ギターにもアンプにもエフェクターにもかなり無頓着なのだが、そうは言ってもやはり欲しい音というのはある。ギターマイクをヴァンザントに付け替えたり、ディストーションをずいぶん買い換えて、最近は3万円もするHot Cakeを愛用していたり、と、ひと通りの努力はしているのである。しかし、ギターアンプとなると持ち運ぶのを最初からあきらめているので、スタジオ、ステージ共に、出たとこ勝負でそこにあるやつを使っている。そんなとき、たいていの場所に配備されているローランドのJazz Chorusに慣れておくことはけっこう重要で、練習でもたいていこれを使っている。このJazz Chorusだが、最近あまりに使うのが当たり前になってしまったせいで、考えもしなかったのだが、実際は、僕の好みとおよそ正反対の音がする。
そんなとき、ブルース好きの友人のギタリストから、Kendrickというメーカーのアンプを買った、というメールが入った。長年来欲しかったそうで、ついに入手し、音を出してみると、あまりの音の良さに、自分で弾いて自分で鳥肌が立ったほどだ、と感激している。彼はギターにも、ブルースにもとにかく博学で、何でも知っているやつである、ということはよほどすごいのだろう。今度、弾いてみてください、とある。そこで、ある日のジャムセッションで問題のアンプにストラトをつないで弾かせてもらったら、たしかに、凄い、これは、かなりぶっ飛びの音である。ツマミはボリュームとトーンがひとつずつあるだけ、両方ともフルにして弾くだけで、ほとんどレイ・ボーンの音そのものに聞こえる。

調べてみると、ケンドリックはハンドメイドのギターアンプのメーカーで、友人の買ったアンプは、50年代製造のオールドフェンダーアンプをベースにして、プリント基板を使わず手配線で、部品、キャビネット材などを厳選して作られたものだと分かった。当然ながら、半導体は一切なく、オール真空管である。最近、真空管づいている僕としては、がぜん興味のわくところである。
そこでさっそくインターネットで、真空管ギターアンプの回路図を探してみた。真空管オーディオアンプの自作のページはやたらとたくさんあるのに対して、ギターアンプ自作はわずかしか見当たらない。ほどなくして、ふと気が付いてYahoo USで調べてみた。するとこれがまあ、出てくるわ、出てくるわ、山のようにある。メーカー品の回路図だって、ほとんど出回っているのではないだろうか、ふんだんに載っている。そうか、さすが、エレキギターの本場アメリカは違う、この充実ぶりは日本とは比較にならない。それ以来、ひたすらアメリカのサイトを漁り回って、いろいろ知識を仕入れにかかった。
オールドフェンダーアンプの回路図の大半は手に入った。見てみて驚いたが、これが非常にシンプルな回路なのである。弾かせてもらった友人のアンプのオリジナルはどうやら、5極パワー管6V6のプッシュプルで、初段に3極管12AX7を2、3段使っているもののようである。このオリジナルの回路に対して、さらに、ケンドリックの生みの親Gerald Weberさんの改造が加えられているのである。それにしても回路的には思い切り変哲ない。しかし、この中にいろいろな秘密がつまっているのであろう。なにせ、実際に弾いてみたときのあのゴージャスな音は尋常ではないからである。
こうなると、自分でもがぜん作ってみたくなる。特にギターアンプは、出てくる音の善し悪しが、オーディオアンプに比べてどう考えてもはっきりしている。いや、そうではないか、20年以上ギターを弾いている僕としては、ギターアンプから出てくる音に関しては、かなり耳がこえているわけで、数ヶ月前に始めたハイファイオーディオを聴く耳の比ではない。それに、ギターアンプの場合はどう考えても、音作り、という面が大きく、音の個性が最重要なので、いろいろいじって遊べそうでもある。そこで、最もシンプルなやつを練習用に作ってみることにした。
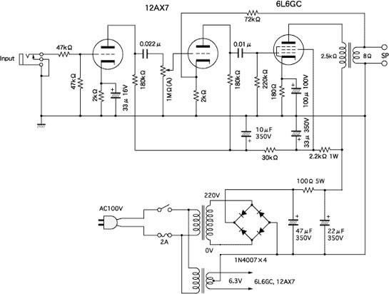
(設計回路図)
回路図はあるので、クローンを作っても良かったのだろうが、何となく自分だけのものが作ってみたい気の方が大きく、自前で設計してみた。とはいえ、ベースになる回路をFender Champシリーズのシングルエンドの小出力のものとし、電源電圧を下げ、整流管をダイオードにして、回路係数を設計し直したものである。今では、シングルエンドなら何とか設計できるようになっているのである。パワー管に6L6GC、プリアンプ部には12AX7を一本使い、二段増幅する、もっともシンプルな構成である。設計と言っても、ハイファイアンプじゃない、という意識があるので結構大雑把である。まず電源電圧を決め、後は、特性表を手に入れて負荷線を簡単に引いて、バイアス電圧を決めて、カソードの抵抗値を決定するていどである。オーディオの場合は、歪み率最小条件などいろいろあるようなのだが、すべて無視である。これは、後で聞いた話しだが、プッシュプルの片方の真空管を抜いて鳴らしたら、凄まじくいい音だった、などという報告まであるのがギターアンプの世界である。種明かしは、AB級シングルエンドになったせいで波形が上下非対称、その音が最高、という訳である。ハイファイオーディオとはかなり世界が異なっている。
また、僕が普段ひいているギターアンプはたいがいコンポタイプで、スピーカーそしてキャビネットとアンプが全て一体になっているものである。特にギターアンプでは、スピーカーとキャビネットの質で音が激しく変わると言われているので、アンプ単体で作るというのはあまり意味をなさないのかなあ、とも思ったが、これも練習ということで、家にあるオーディオ用スピーカーボックスで鳴らすと割り切って、アンプ部のみの製作とした。したがって、いつものボックス型アルミシャーシーで取りあえず製作することにした。前面パネルに並ぶ、ツマミや、スイッチ、パイロットランプなどは、今までのオーディオアンプのすっきりしたスリムな雰囲気と異なり、いかにも「高圧~ヘヴィーデューティー~ミリタリー」という感じのルックスにすることにした。

秋葉原へ行き部品集めであるが、特にこだわったものはない。ただ、真空管だけは、同じ型式でも実に多種多様に出回っているので、しばらく店頭で悩んだ。ギターアンプはオーディオアンプと異なり、歪ませて使うことがむしろ基本で、その歪み方がいかに美しいかを追求するという面がある。高域は耳障りにならずキラキラと、中域は音痩せせずにしっかりしたボディを持ち、低域は野太く歪むが高域のキラキラを食ってしまわない、そんな音が欲しいのである。オーディオアンプでこれらあいまいな形容詞が出てくると、僕などはいまだに怪しんでしまうのだが、ギターの音となると、切実に理解でき、想像できるところは、まあ、現金なものである。さて、このころはまだ真空管の知識がなかったので、出たとこ勝負であるが、ラジオデパートの三階で、ちょうどSOVTEKの6L6WGCが1200円で、同じくSOVTEKの12AX7WAが700円の安値で売っていたのを見つけ、購入した。後で分かったが、ギターアンプとしてはそれほど間違っていない選択だったようである。
もうひとつ重要なのがトランスであるが、いつもの東栄トランスで購入した。出力トランスはだいぶ迷って1次側2.5Kの5Wタイプのものを購入したが、これはちょっと失敗だった。設計上も、無信号時のプレート電流が75mAと、かなり大きい。このトランスでは定格ぎりぎりなのである。今後の改造の時にも問題になりそうなので、10Wタイプを買うべきであった。電源トランスは220Vで、そこそこ余裕のあるものを買った。ところで電圧をオリジナルフェンダーより低くしたのは、電解コンデンサの耐圧をけちったせいもあった。手持ちに450V以上のものがなく、実験の時困るかな、と思ったのである。
僕の好みの音は高音のキラキラが重要で、その場合、特にコンデンサーの質が取りざたされることが多いのは知っていた。そうなのである、あの、1弦の開放と、2弦の5フレットのユニゾンを思い切り弾いたときの、ジャキーンというキラキラした、それでいてボディのある響き、それが欲しいのである。レイ・ボーンがオーソライズしたあのテキサストーンである。それに対してボディの太さに関係するのは、抵抗なのだろうか、主役の真空管なのだろうか。こちらの音は、ジミヘンのエレクトリック・レディー・ランドの中のスタジオライブVoodoo Childで彼の出しているあの素晴らしく野太く、力強い、それでいてピッキングのニュアンスが失われていない、あのトーンである。今回、部品の質は取りあえず無視したが、回路や部品をいじって音色を追求するのは楽しそうだ。
製作は、オーディオアンプの実装知識に基づいて、ふつうに行った。モノラルなので楽である。シャーシーが少し小さすぎていて、実験がいくらかやりにくいのも失敗だったかもしれないが、まあ、あっさりと出来上がり、オーディオ用ボックススピーカーをつなぎ、ギターを差し込んで音出しすると、音はあっさりと出た。音色は、というと、いいんだか、悪いんだか分からないけど、まあ鳴ってる、という感じである。

まず、かなり重症のハムが乗っている、もろに100Hzというヤツである。今回、チョークは使わずにCRのリップルフィルターにしたが、オーディオアンプと異なり思い切りケミコンの値を小さくしてみた。僕の作ったオーディオアンプには600μFのCが投入してあるのだが、今回のギターアンプではたったの80μFである。というのは、電源レギュレーションの悪さが、また一種の歪み、すなわちハーモニックスを作り出すという説もあり、それに、そもそもオールドフェンダーアンプなどを見ると、下手すると30μぐらいしか入っていないのである。ただ、作ったアンプには問題があり、電源電圧が低いせいで、フィルタの初段のRがたったの100Ωだったのである、これではハムは避けられない。仕方ないので手持ちの200μをワニ口で突っ込んでみた。ハムはぴたりと静かになった。音は、というと、良くなったようである。中域が太くなったのはいいとして、高域のキラキラ感も増したような気がする。しかし、これも本当のところは分からない。音色はたぶん様々な要因のバランスであろうからである。この単純な事実も、やっているうちにだんだん分かってきた。
それにしても、大量のコンデンサーを投与する、というのはオーディオでは何となく分かるのだが、どうもやりたくない。恐らく、大きなハムはスクリーングリッドから来るのだろう、と考え、トランス直結をやめて、ここにCRフィルタを突っ込んでみた、10kΩと33μFである。するとハムはほとんど消え去った。これで行こう、ということで、Rを3kΩとして配線替えをした。
次は、当初から後付けするつもりだった負帰還をやってみた。ジェラルドさんの改造ノウハウによると、オリジナル回路の負帰還の量を減らすことでパワーと歪みによるハーモニックスが得られる、とある。ワニ口で、100kΩの半固定を、トランスの2次側から2段目のカソードへつないでみた。このとき始めて負帰還による音の違いがいかに劇的かが分かったのは収穫だった。半固定を絞って行くと、明らかに低域と中域が延び、丸い音になり、ノイズも減って行く。ちょうどオーディオシステムのマイク入力にエレキを突っ込んだような音である。そこで、負帰還をきつめにかけた状態で、入力にCDプレイヤーをつないでみると、うん、なかなかオーディオ的にも良い音だ。そうか、今度こういうオーソドックスなオーディオアンプも作ってみようか、と思わせるものがあった。
さて、入力をギターに戻し、弾きながら、ずいぶんといじっていたが、だいたい50kΩ以上がいい感じである。これより小さいと音がおとなしすぎ、しかしあまり大きくするとギスギスしすぎ。負帰還なしだと、さすがに少し高域のジャリジャリが聞きづらい。オールドフェンダーではここは22kΩ、ジェラルドさんの改造では、これを56kΩにするのだが、うーん、さすが長年の経験に基づいて決められた値というのはたいしたものだ。たしかに56kあたりがちょうどいい。そこで、ささやかな自己主張を加え70kていどとした。ところで、アンプのPresenceツマミはこの負帰還量をコントロールしている、とこのころ初めて知った。なるほど、Presenceとは良い名前を付けたものだ。プレゼンスを大きくする、すなわち負帰還を弱くすると、エレキの弦の振動の、輪郭がはっきりし、ビビッドで、自己主張が強くなり、音が前に出てくる。逆に回すと、録音されたギター音をハイファイオーディオセットで聴いた音のように、音が遠くなる。
次にやったのが、段間コンデンサーの調整である。ネットをサーチすると、ギターアンプでは60Hzあたりをカットオフにして低域を落とす、とある。単純に計算してみると、段間Cは0.01μFあたりが60Hzになる。ここは、オリジナル回路通り0.02を使ったのだが、これを変えてみよう、という訳である。実は0.02でもオーディオ的には少な目である。そこで、簡単に出来る実験として、ワニ口でCをパラ付けして、容量を増やしてみた。ギター音的にはあまり変わらない、なるほどそうか。そこで、ハンダを外して、0.01を付けてみると、これがかなり音が変わる。高域がシャリっとして、音は若干痩せ気味になる。さらに0.001など色々やってみると、音が変わって結構面白い。シャリシャリ感と、音のボディの強さのかねあいのようである。結局、0.015で取りあえず落ち着いた。
次は、入力にシリーズに入っている470KΩの抵抗にパラに入れるコンデンサーの取り付けである。高域が多く通ることによりブライト感が出る。250pFがジェラルドさん指定なのだが、これもなかなかうならせる値である。ボディが痩せないていどにブライト感が増す。このCは実際はブライトスイッチではなく、Cが入っていない入力が"Mellow"、Cが入っている入力が"Bright"という名前になっているのである。これについては小さなスイッチで切り替えられるようにしてみた。その他、音量ボリュームに100~250pFていどのコンデンサーを入れることによりブライトがかかる、とあるので実際に200pFを入れてみると、確かにこれはフェンダーアンプなどでおなじみの、キンキンのブライトがかかる。この音は、僕はあまり使わないので、取りあえず対応するのは止めた。
この時点で、改めて少し音量を大きめにして、ストラトキャスターをつないで弾いてみると、いや、決して悪くはない。たしかにフェンダー系の音になっているから不思議というか、当たり前というか、面白い。木造の我が家では、音量を上げて思い切り弾くのはほとんど無理なのではっきりは分からないが、高音のジャキッとした感じ、低音の歪み具合など、そこそこいい感じではないか、これは驚きである。この他、バイアス替えや、真空管差し替え、などいろいろやってみたいことがある。それから、ハムは良いとして、いわゆるヒス系のノイズが気になることは気になる。フルボリュームにすると割とでかい。もっともこのていどは、よくスタジオアンプなどでも出ているのであるが。勉強して追求することにする。

取りあえず裸の状態で、スピーカーにつないでいつでも弾けるように部屋に置き、ときどきこれで練習したりしていた。自分のアンプで弾くというのも気持ちよいものである。これからさらにいろいろ回路をいじって、最終バージョンをスピーカーキャビネットに収納することにする。当初、中古のぼろいギターアンプのスピーカーキャビネットを使おうとオークションを漁ったが、なかなか適当なのがなく、結局、ものすごく古い、校内放送用の天井吊り型スピーカーボックスを入手し、これでまがりなりにコンボのギターアンプにすることにした。
購入したスピーカーボックスは、薄っぺらい合板でできた、実にちゃちな、古くさい代物で、スピーカーは20cm口径の5Wである。アンプに接続して弾いてみると、ミニコンポのスピーカーで弾いたときより、はるかに大きい音がする。5Wのアンプに定格5Wのスピーカーをつなぐというのはこういうことなのだろう、能率はかなり良いということである。ただ、オーバードライブ状態で弾きまくったら、スピーカーが飛びそうである。音質はというと、薄い合板が振動して、カラカラの独特な音になっている。クリーントーンでFenton Robinsonなど似合いそうである。
ボックスへの回路収納は、休みの日に一気にやってしまった。既製品のアルミボックスに適当な大きさがなく、前面パネルがちょっと狭すぎる結果になったが、まあまあの出来である。ルックス的にはかなり軽々しく、まずギターアンプにはとても見えないし、ここからいい音が出てくるような気はまったくしない。それにいかにも趣味の手作り、という感じである。できあがったアンプにストラトキャスターをじかに突っ込み、参考までに音を収録してみた。これがボリューム3ぐらいのクリーントーンで弾いたスローなやつ、これがボリューム10でオーバードライブさせて単弦で弾いたやつである。ボリューム10は思い切り近所迷惑なので、一瞬である。これを聞く限り、まあまあ使えるかな、というていどにはなっていると思う。
さて、これいらい、ずっとアメリカのサイトを漁って、ギターアンプの勉強をしている。ウェーバーさんの本ももう一冊購入した。いろいろ調べて行くと、真空管ギターアンプの世界も、あっという間に、あのオーディオの世界で展開されているマニアックで、深くて、謎な世界へ同じく突入して行くことが分かる。ギターの場合、音源ソースはあくまでエレキギターで、その種類に限りがあり、オーディオのようにどんな音源でも通すものとは違うので、かえってマニアックぶりはひどいかもしれない。ギタートーンを説明する怪しげな形容詞が山のように飛び交っている。それにしても、何百万円もするオーディオの高級セットなどは、文字通り指でもくわえて見ているより他ないが、ギターアンプなど結局はその辺のやつを使って、あとは腕前で勝負である。指をくわえている暇などないのである。その点、なかなか健康的ではないか。
それにしても、すでに第2弾をあれこれ企画していて、歪みが多くて能率の良い6BQ5をシングルエンドにして整流管に5Y3を使ってやってみよう、とか、いや、ここはオーソドックスに6V6のプッシュプルで20Wぐらいはかせいでまがりなりにホール系のライブハウスで使えるようにしようか、とかあれこれ考えるのは楽しい。しかし、その前に、まがりなりにもできあがったこのアンプ、スナックバー系ライブスポットに持ち込んで、一度ブルースでも演奏してみよう。
5Wギターアンプの最終回路図